ASIC Reporting – Trust or Trustee: Which should obtain an LEI?

Data Enrichment

Compliance Support

Reduce Costs

Is the trust or trustee required to obtain a Legal Entity Identifier (LEI) under ASIC OTC derivative reporting? As an Australian reporting entity, if your non-individual clients do not have an LEI, you cannot allow them to enter into an OTC derivatives transaction with you.

The trustee is a ‘reporting entity’

A trustee and not the trust is considered subject to reporting obligations (RG251.63):

“At all times, a responsible entity of a registered managed investment scheme or a trustee of a trust is a reporting entity if it enters into a reportable transaction in its capacity as the responsible entity or trustee of an Australian entity.”

Whilst the trustee is technically defined as a reporting entity, it doesn’t have any transaction or position reporting obligations unless it holds an AFSL or similar (see Table 1: Reporting Entities and OTC Derivatives in Rule 1.2.5 in ASIC Derivative Transaction Rules (Reporting) 2024 (ASIC Rules 2024)). Note that, an AFSL holder that is not authorised in relation to derivatives or a foreign licensee who only provides financial services to wholesale clients are also exempted from the reporting obligations (Regulation 7.5A.50 of Corporations Regulation 2001).

Individual trustee/Corporate trustee

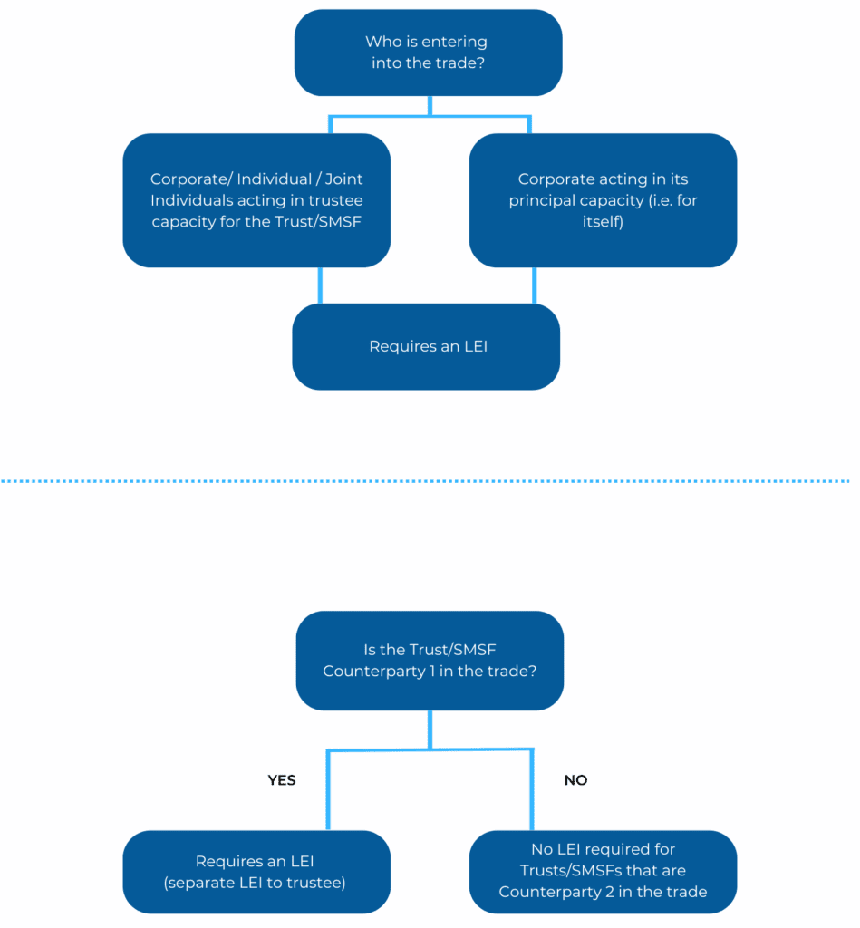
Only corporate trustees of a trust or corporate trustees of Self-Managed Superannuation Funds (SMSF) are required to obtain LEIs. See ASIC’s Technical Guidance for details around LEI eligibility, noting that in accordance with the ROC statement, individuals acting in a business capacity, as would be the case when acting for a Trust or SMSF, are eligible to obtain LEIs.

Here’s a summary of some potential combinations:

    Scenario 1: Trust/SMSF with corporate trustee

For corporate trustees, the reporting rules require them to obtain and report the LEI as part of trade information.

    Scenario 2: Trust/SMSF with individual trustee

For individual trustees, the reporting requirements will remain unchanged as they were defined as non-reporting counterparties in the ASIC Rules 2024. For a new transaction report, if the entity has an LEI, that LEI must be reported or otherwise, the counterparty will need a client code or designated business identifier (DBN) as an interim measure until an LEI is obtained/available. A ‘DBN’ may be an ABN, AVID or BIC code and a ‘client code’ is in the format and structure of the reporting entity’s or execution agent’s LEI.

    Scenario 3: Trust/SMSF with joint individual trustees

For joint individual trustees, the reporting requirements will remain unchanged as they were defined as non-reporting counterparties in the ASIC Rules 2024. The same position would apply as above in Scenario 2 – i.e. use the LEI if there is already one, or otherwise until one is available/obtained, use a client code or DBN.

How can TRAction Fintech assist you to comply with trade reporting obligations?

TRAction closely monitors the LEI requirements and ensures our clients are compliant with the latest changes under the new regulations.

For more information on LEIs under the ASIC reporting regime, please see our article here.

If you would like to discuss the process of getting LEIs for your clients or have any questions, feel free to contact us.

Can't find the answers
you're looking for?

Get in touch with us for assistance.

Can't find what you're looking for?